Gateway multi-source pour la collecte de données de qualité d'air d'un smart-building

Gateway multi-source pour la collecte de données de qualité d’air d’un smart-building

Le but du projet R&D MARINA est de proposer une gestion optimale de la ventilation des bâtiments tertiaires. Dans ce cadre, le CETIC apporte son expertise dans le pilotage avancé et transparent de l’hétérogénéité des capteurs et de leurs données. Des sites de test sont déployés, comprenant entre autres des capteurs innovants de Composés organiques Volatiles (CoV). Ceci permettra finalement de proposer un service de facility management personnalisable.

Date: 14 mars 2023

Domaine

Asset

A propos du projet

Dans le contexte du projet MARINA, le CETIC apporte une expertise dans la gestion avancée et transparente de l’hétérogénéité des capteurs en jeu et de leurs données (cf Figure 1). Le CETIC développe en effet un middleware, DMWAY (Dynamic Mapping Gateway), permettant une gestion efficace de flux de données IoT depuis/vers des sources de données, interfaces et protocoles hétérogènes, grâce à son architecture modulaire, extensible et paramétrable via la boîte à outils de modules spécialisés dont dispose DMWay (cf Figure 2).

Figure 1. Gateway universel DMWAY
Figure 2. Boîte à outils DMWay

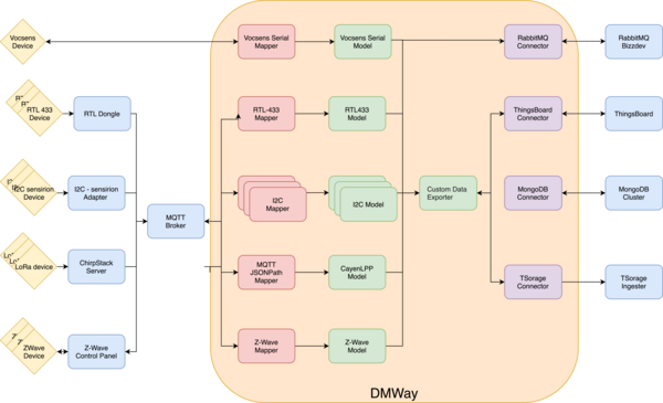
La figure 3 représente l’exploitation de la boîte à outils DMWay pour la mise en oeuvre du démonstrateur du monitoring du bâtiment du CETIC avec, en entrée, les sources de données actuellement supportées et, en sortie, les connecteurs vers les systèmes distants actuellement mis à disposition.

Figure 3. Architecture DMWay du monitoring du bâtiment CETIC

Dans le contexte du projet MARINA, la prise en charge et l’intégration de sources de données relatives à la qualité de l’air se fait de façon incrémentale à travers la mise en œuvre de Preuves de Concept (PoC). Cela permet d’enrichir les interfaces et les protocoles supportés par DMWAY. Deux PoC sont déployés, avec les partenaires BizzDev et VOCSens.

Déploiement de DMWAY chez le partenaire BizzDev

L’objectif de ce PoC est d’évaluer DMWAY dans l’environnement du partenaire BizzDev. Le PoC est représenté dans la figure ci-dessous, il permet la collecte de données provenant de prises connectées et de multi-capteurs déployés dans les locaux de BizzDev, et d’un capteur distant d’ammoniac - NH3 (développé par le partenaires VOCSens pour cet exemple) déployé dans les locaux du CETIC. Ce dernier envoie les mesures à distance vers l’infrastructure de BizzDev grâce au connecteur RabbitMQ. Ainsi, ce PoC permet d’illustrer la capacité de DMWay a gérer des sources de données diverses, et à se connecter efficacement au service de traitement et de visualisation depuis différentes localisations (Gosselies et Tournai dans cet exemple).

Figure 4. Représentation du PoC BizzDev

La Figure ci-dessous représente les interfaces et connecteurs intégrés à DMWAY pour la mise en œuvre de ce PoC.

Figure 5. Composants DMWAY du PoC BizzDev

La Figure ci-dessous représente les tableaux de bord de visualisation au niveau des deux sites.

Figure 7. Dashboards de visualisation

Intégration du Capteur VOCSens avec sémantique et format de données propres

L’objectif de ce PoC est de mettre en œuvre l’interface permettant la prise en charge du capteur VOCSens. Ce capteur communique à travers une liaison série. Il est connecté à un RaspberryPi sur lequel un DMWay est déployé. Un Mapper est implémenté afin de traduire les données reçues du capteur sous format JSON vers un datamodel qui lui est associé en interne dans DMWay, ce travail est réalisé une seule fois. Ainsi, l’intégration de nouveaux capteurs ayant les mêmes caractéristiques est grandement facilitée par la suite :

  • Si le nouveau capteur a les mêmes fonctionnalités, aucune action supplémentaire n’est nécessaire pour qu’il soit pris en charge.
  • Si le nouveau capteur possède de nouvelles fonctionnalités, ces dernières seront intégrées au plugin existant et seront pris en charge nativement pour les futurs capteurs.

Ce PoC nous a également permis de mettre au point et valider des connecteurs de transmission simultanée des données vers deux applicatifs différents, ainsi, les données collectées sont exploitées (cf Figure ci-dessous) :

  • localement et visualisé au niveau de l’instance du CETIC de la plateforme IoT ThingsBoard.
  • à distance, au niveau de l’infrastructure BizzDev à travers le broker RabbitMQ
Figure 6. Composants DMWAY du PoC VOCSens

Conclusion

A travers ces deux PoC, nous avons montré la flexibilité de DMWay pour gérer des capteurs différents ayant des formats de données hétérogènes. Cette gestion est facilement et rapidement personnalisable grâce aux mécanismes offerts par DMWay pour supporter la sémantique propre de chaque source de données qu’elle soit issue d’un standard établi ou d’une définition propriétaire. Nous avons également démontré la capacité de DMWay à transmettre les données remontées de manière transparente vers différents systèmes distants.
Les résultats positifs de ces premières étapes du projet permettent poursuivre vers la mise au point d’un service optimisé de la gestion de la qualité de l’air intérieur dans les bâtiment du secteur tertiaire.